Chuyển giao công nghệ Bánh đậu xanh Quê Hương

Xuất xứ: Việt Nam

Bánh đậu xanh Quê Hương

Giá: Liên hệ

THÔNG TIN NGƯỜI BÁN

Công ty Cổ phần Quê Hương

Quốc gia: Hải Dương - Việt Nam

Thành viên vàng

Người liên hệ: Nguyễn Cảnh Thịnh

ĐT: 03203856119 - Fax: 03203858203

Xem gian hàng

NỘI DUNG CHI TIẾT

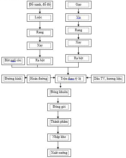
QUY TRÌNH SẢN XUẤT BÁNH ĐẬU XANH QUÊ HƯƠNG